18001218663 info@vwmc.online Loblolly Lane, Salem Montserrat
Facebook ProfileInstagram ProfileYoutube Profile
vwcm.online
  • vwcm.online
  • Home
  • About VWCM
    • Valhalla Westchester College of Medicine
    • Message
    • Background
    • Objective Points
    • Organizational Structure
  • Courses
    • 5 Years Integrated MD Program
    • 6 Years Integrated MD Program
    • 4 Years Integrated MD Program
    • Post Bacc Pre-Med Program
    • MD With Basic Science Foundation Course
    • Curriculum
      • Curriculum 1
      • Curriculum 2
      • Curriculum 4
      • Curriculum 5
  • Apply Now
  • Transfer Students
  • Financial Aid and Scholarship
  • Student Life
    • Campus Space Request
    • Community Outreach
    • Counselling & Development Services
    • VWCM Fitness Center
    • VWCM Student Council
    • VWCM Student Housing
    • Student Service Center
    • VWCM Yoga Club
  • Contact Us

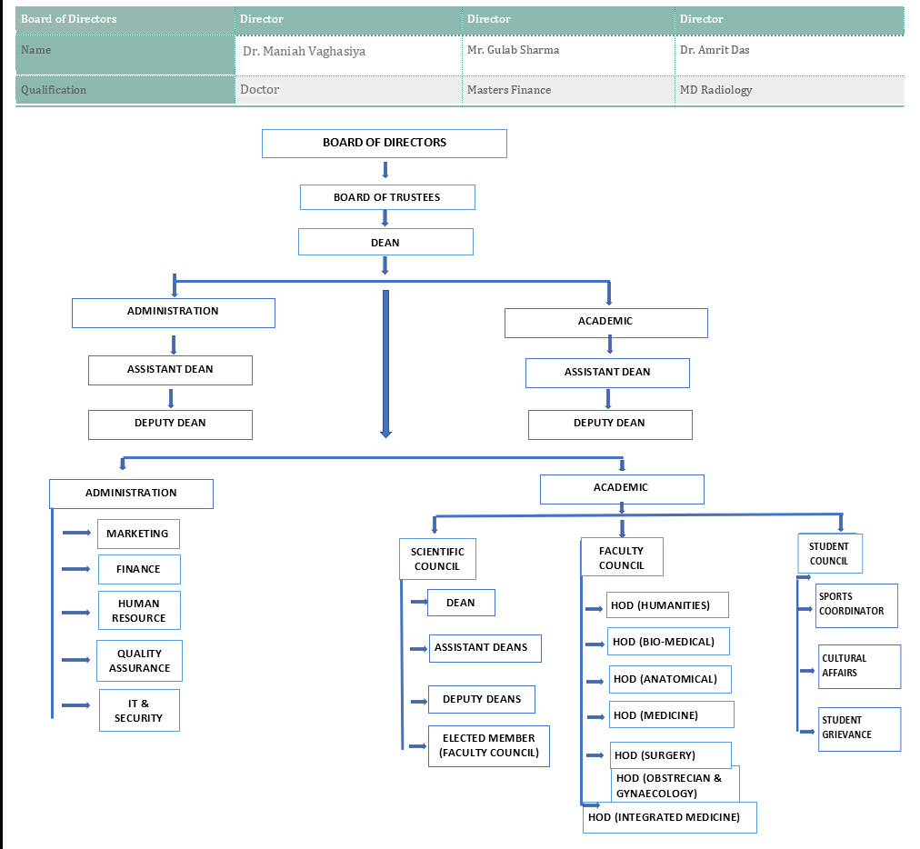
Organizational Structure

HomeAbout VWMCOrganizational Structure
Address: Loblolly Lane, Salem Montserrat
Email Us: info@vwcm.online
Contact Us: 18001218663

Latest Courses

  • 5 Years Integrated MD Program
  • 6 Years Integrated MD Program
  • 4 Years Integrated MD Program
  • Post Bacc Pre-Med Program

Subscribe for Update

© VWCM- Valhalla Westchester College of Medicine. All Rights Reserved.